可以訓練口腔動作的活動有很多,但最直接的方式就是~~吃東西!
但要吃哪些食物才能讓嘴巴活動、運動到呢?這就得好好的思索一下了!畢竟,我們都會說吃的好,說話清楚的基礎就一半了呀!
讓我們要先了解食物,不是只嚐酸甜苦辣、也不是看色香味俱全喔!而是將食物粗分成兩個向度,一是食物的口味,除了酸甜苦辣外,還可以納入好比蛋的味道、花耶菜的味道…..。而另一個就是食物需咀嚼的程度,這部份除了一般會提到的軟硬度外,還要考慮到食物的”韌度”。
關於口味部分,因為這篇希望聚焦在口腔運動,所以在這裡不多介紹,原則上盡量以孩子喜歡或不排斥的口味作為選擇。
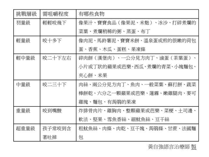
依據食物在孩子口中需要咀嚼的程度,我們可以將食物作個分級。由羽量級(輕輕咬幾下)、輕量級(咬個十多下)、輕中量級(咬個二十下左右)、中量級(咬二三十下)、重量級(咬到嘴巴有點酸)和超重量級(孩子常常咬到含著吐掉)。
食物的內容如下:
1. 羽量級:泥狀或布丁性質的食物:像果汁、寶寶食品(像果泥、米麩)、冰沙、打碎煮爛的菜葉、煮爛稍稀的粥、蒸蛋、布丁。
2. 輕量級:泥狀物有些稍大的顆粒:像肉泥、馬鈴薯泥、寶寶米餅、溫泉蛋或煎的很嫩的荷包蛋、香蕉、木瓜、蛋糕、果凍條
3. 輕中量級:小塊或較軟的固體食物:碎肉餅(漢堡肉)、一公分見方肉丁、滷蛋(茶葉蛋)、小片或丁狀的蘋果或芭樂、西瓜、煮爛的青菜、小塊麵包、夾心餅、米果
4. 中量級:一般固體食物:像肉絲、兩公分見方肉丁、魚肉、一般菜葉、蘇打餅、蔬菜棒餅乾、六分之一顆蘋果或芭樂、蓮霧、嫩雞腿肉、麥可雞塊、麵包、有蒟篛的果凍
5. 重量級:較硬稍有韌度的食物:炸排骨肉片、雞胸肉、整顆蘋果或芭樂、菜梗、土司邊、軟法、堅果、雪魚香絲、細魷魚絲、豆干絲
6. 超重量級:韌度硬度高的食物:粗魷魚絲、肉條、肉乾、豆干塊、蒟篛條、甘蔗、法國麵包
